今天考研正式报名!这些事情要知道……(附详细流程)

2019年03月23日 23:19  点击:[]

今天,2019考研正式报名开始了。从2018年10月10日至10月31日,每天9:00-22:00,小伙伴们要牢记时间哦~

考研网上报名详细步骤

网上报名可分为“填写考生信息”和“填写报考信息”两个部分。


登录中国研究生招生信息网,点击网上报名。


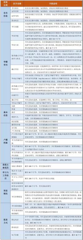
一、填写考生信息



第一步:填写学籍学历



★考生来源:


在硕士研究生入学年份毕业的普通全日制学生属于普通全日制应届本科毕业生;


自学考试和网络教育录取当年9月1日前可毕业本科生选“其他人员”;


往届生根据实际情况填写,有自己的职务,比如科学教员、高等教育教师、中等教育教师,其他在职人员可以对应的类型即可;


二战考生无工作,填“其他人员”即可。


★学籍校验:


一般情况下,学籍信息是可以快速校验的。但无论是否通过校验,考生都可以继续填写考生信息中的其他部分,不影响后续操作。


对于学籍校验未通过的情况,则可能是以下原因:


1.报名时输入的学历(学籍)相关信息有误;


2.学历(学籍)电子注册信息有误;


3.学历(学籍)未注册;这种情况可以登录学信网,查看学信档案,提交认证报告《教育部学籍在线验证报告》《教育部学历证书电子注册备案表》或者《中国高等教育学历证书认证报告》。


第二步:填写基本信息



第三步:填写户籍档案



★档案问题:


全日制应届生档案在就读学校;


毕业生档案一般有以下6大流向:


1. 继续在本校读研读博等深造的,档案留校;


2. 已签约单位有档案接收权的,档案转到工作单位;


3. 已签约单位没有档案接收权的,档案转到工作单位所在地的市县级人才市场(人才交流中心、人力资源中心);


4. 未签约的未就业或是自由职业、自谋职业毕业生,档案直接转回原籍所在地的市县级人事部门(由于部门改革等原因,不同时期接收档案的原籍地部门叫法前后可能不一致,人事局、劳动和社会保障局、人力和社会保障局);


5. 毕业后在他校深造的,档案转到其他高校;


6. 还有部分高校有政策,就是毕业后档案和户口可以留在学校的人才交流中心两年,两年后必须迁走。


第四步:填写家庭主要成员



第五步:填写学习与工作经历



第六步:填写奖惩情况



第七步:填写联系方式



个人信息对照表如下:



二、填写报考信息


第一步:阅读考生诚信承诺书,点击同意



第二步:选择报考单位



第三步:填写备用信息



注:备用信息是按照报考单位要求填写,如果报考院校无明确要求,则不用填写。


第四步:填写报考专业



第五步:选择报考点



第六步:生成报名信息



注:需要网上缴费的省市,则缴费完成才是报名完成。


考研报名这些注意事项你得知道


建议教育网用户登录

http://yz.chsi.cn

公网用户登录

http://yz.chsi.com.cn


实名注册,请牢记注册的用户名和密码。注册用户直接与报名号对应,是查询报名号的唯一方法,在后期的信息查询、准考证下载和调剂系统中继续使用。报名期间,考生可自行修改网上报名信息或重新填报报名信息(一位考生只能保留一条有效报名信息),无需重复注册;


填写考生信息(学籍学历、基本信息、户籍档案、家庭主要成员、学习与工作经历、奖惩情况、联系方式)。填写考生信息时,请认真阅读报名页面的提示信息,准确填报,带*的文本框为必填内容,证件号码等使用半角英文输入法输入;考生填写学历(学籍)信息进行网上校验,考生可查看学历(学籍)校验结果,未能通过学历(学籍)网上校验的考生应在招生单位规定时间内完成学历(学籍)核验;家庭主要成员和学习与工作经历均至少要完整填写一项;


请不要开启有网页拦截功能的软件;招生单位、考试方式、报考点等要慎重选择,一旦生成报名号后则不可以修改;如确实需要修改,须取消已有的报名再添加新的报考信息,已取消的报名信息不可用于现场确认;


报考专业名称前面有“(专业学位)”字样的为专业学位的专业,其他为学术型专业;


报名过程中,请认真阅读各省市招办、招生单位和报考点发布的网报公告,由于违反公告造成无效报名考生自行负责;


牢记网报系统生成的报名号,报名号是考生在报考点现场确认和照相的重要信息,如遗失,可凭考生注册的用户名和密码进入网报系统查询;


在北京、天津、河北、山西、内蒙古、辽宁、吉林、黑龙江、江苏、安徽、福建、江西、山东、河南、湖北、湖南、广西、海南、重庆、四川、贵州、云南、陕西、甘肃、青海、宁夏、新疆等报考点报考的考生,需要网上支付报考费;


修改或查询自己的报名信息,其中招生单位、考试方式及报考点等信息是不可修改的内容;请在网报结束前登录确认所填信息,建议将所有信息保存;在需网上支付的报考点报考的考生请检查网上支付是否成功(银行卡扣费即为成功支付);


预报名期间的报名信息是有效数据,不需要重复填报。


现场确认时间在2018年11月10日之前,具体安排请查看各省级招办发布的网报公告。


http://yz.chsi.com.cn/sswbgg/


延伸阅读:考研备考攻略




上一条:【转载:湖南招考】2138cc太阳集团:双助计划助力学生载梦起航
下一条:2138CC太阳集团2018级新生开学典礼暨入学教育大会

关闭

地址:中国 湖南 衡阳 常胜西路28号    邮编:421001

电话0734-8281344   邮箱:hulixy@usc.edu.cn

版权所有:中国·2138cn太阳集团(CHN·有限公司)官方网站-Official website
技术支持:恒远翼展